Revolutionizing Custom & Orthopedic Footwear
DESIGN IT. ENGINEER IT.
Empowering Precision, Customization, and Efficiency
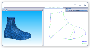
MindCAD is an integrated software solution that simplifies and optimizes the entire orthopedic footwear design and engineering process — from foot digitization to last creation, insole modeling, and model development.
Developed in partnership with industry leaders, MindCAD combines computer-aided design (CAD) with intelligent technology, offering advanced tools that learn from user experience and automate the most technical stages of the process.
The result is a technology that combines precision, customization, and efficiency — ensuring a perfect fit for every user.
